
image: Sustainable resource management with bone char—challenges and opportunities for enhancing soil health and phosphorus stocks view more / Credit: Majid Ghorbani, Nazanin Azarnejad, Robert W. Brown, David R. Chadwick, Stefano Loppi & Davey L. Jones
屠殺場の廃棄物を肥料に
廃棄物を肥料に変える方法
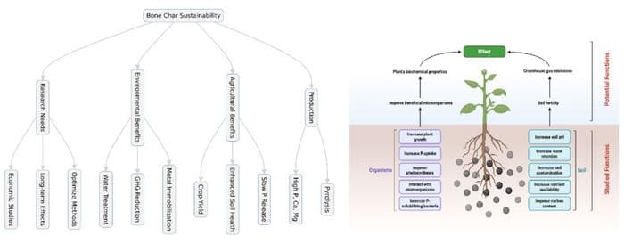
最近の研究で、屠殺場から出る廃棄物を使って肥料を作る方法が注目されています。この研究では、骨炭(こつたん)という材料がリンをリサイクルするのに役立つことがわかりました。リンは植物が成長するために必要な栄養素の一つです。現在、世界中でリンの供給が不足している問題があります。これを解決するために、屠殺場で出る骨を利用することが考えられています。
研究者たちは、屠殺場で捨てられる骨を熱処理して骨炭を作る方法を調べました。その結果、骨炭を使うことで、リンを効率よく土に戻すことができることがわかりました。具体的には、骨炭を土に混ぜると、植物がリンを吸収しやすくなることが確認されました。
この発見は、農業において持続可能な肥料を作るために重要です。廃棄物を利用することで、環境への負担を減らしながら、農作物の成長を助けることができます。さらに、骨炭を使うことで、廃棄物を減らすことにもつながります。
ただし、まだ研究には課題が残っています。具体的には、骨炭をどのように効率的に作るか、また他の廃棄物と組み合わせる方法について、今後の研究が必要です。
わかったこと!
- 屠殺場の廃棄物を利用して肥料を作る方法がわかった。
まだ わかっていないこと
- 骨炭の効率的な作り方や組み合わせ方が未確認である。